6686体育

谢谢您!接待惠临我们的官网网站
设为首页 · 加入收藏English
6686体育新闻
6688体育-全网最权威热门体育赛事直播免费在线平台_6688综…目今位置:首页 >> 集团资讯 >> 6686体育新闻
集团连续二十三年获评江西省优秀企业荣誉称呼
宣布时间:2023-12-13
来源:6686体育
浏览量:

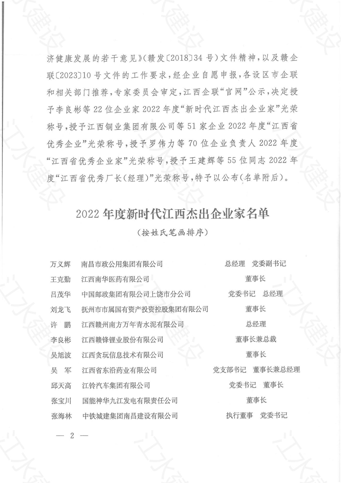
近日,江西省企业联合会、江西省企业家协文件《关于宣布“2022年度新时代江西杰出企业家、江西省优秀企业、江西省优秀企业家、江西省优秀厂长(经理)”的决定》宣布了2022年度江西省优秀企业等奖项的评选结果。集团获评江西省优秀企业。至此,集团已连续二十三年被评为“江西省优秀企业”。荣誉是一种肯定,更是一种责任,6686体育建设集团将以此为动力,新的一年再接再厉,继续以江西省优秀水利龙头企业的标准严格要求自己,不绝逾越自我,开创企业生长多元化新花样,连续提高市场竞争力和社会影响力。

800.jpg

SKM_454e23121309130_0001_00.jpg

SKM_454e23121309130_0002_00.jpg

SKM_454e23121309130_0003_00.jpg

1微信图片_20231213094947.jpg

6686体育 2009版权所有 赣ICP备18002566号-1 赣公网安备 36012102000286号
地 址:江西省南昌县江西千亿建筑科技工业园32号
效劳热线: 0791-86829368 联系单位:6686体育
技术支持 珠峰科技 网络宁静网 互联联盟
6688体育-全网最权威热门体育赛事直播免费在线平台_6688综…
6686体育建设民众号
网站地图