6686体育
谢谢您!接待惠临我们的官网网站
搜索
设为首页
·
加入收藏
English
走进6686体育
企业简介
组织机构
企业资质
主要荣誉
联系6686体育
集团资讯
6686体育新闻
通知通告
视泼魅展播
党群文化
集团党建
时政专栏
集团文化
社会责任
文化艺苑
海内市场
市场结构
主营业务
多元业务
精品工程
外洋天地
业务概述
外洋结构
国际工程
外洋风范
趣味百科
学习大讲堂
人力资源
人才战略
教育培训
人才招聘
科技立异
行业标准
科技结果
技术交流
集团资讯
6686体育新闻
通知通告
视泼魅展播
通知通告
目今位置:
首页
>>
集团资讯
>>
通知通告
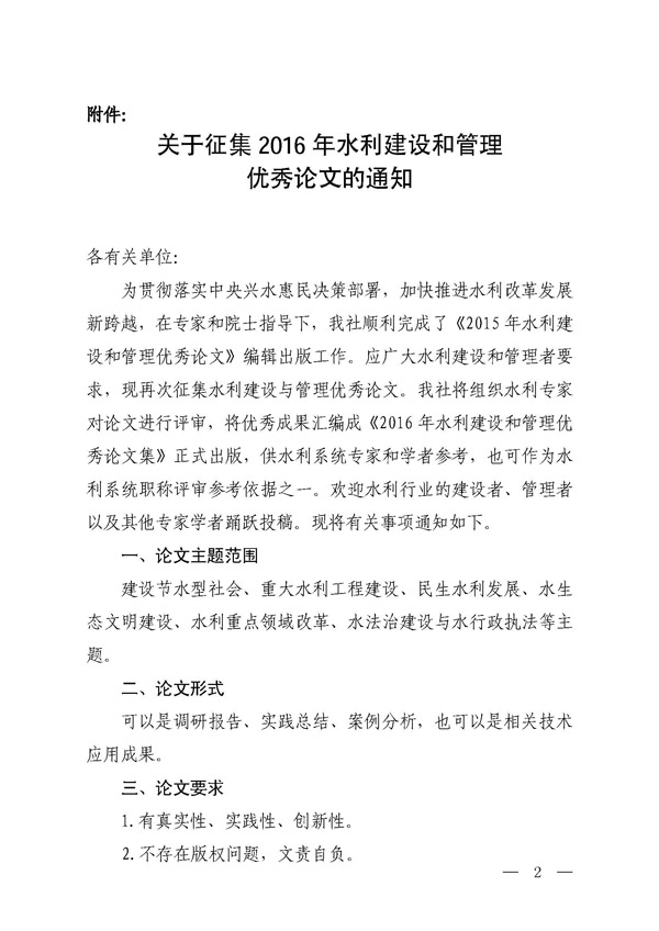
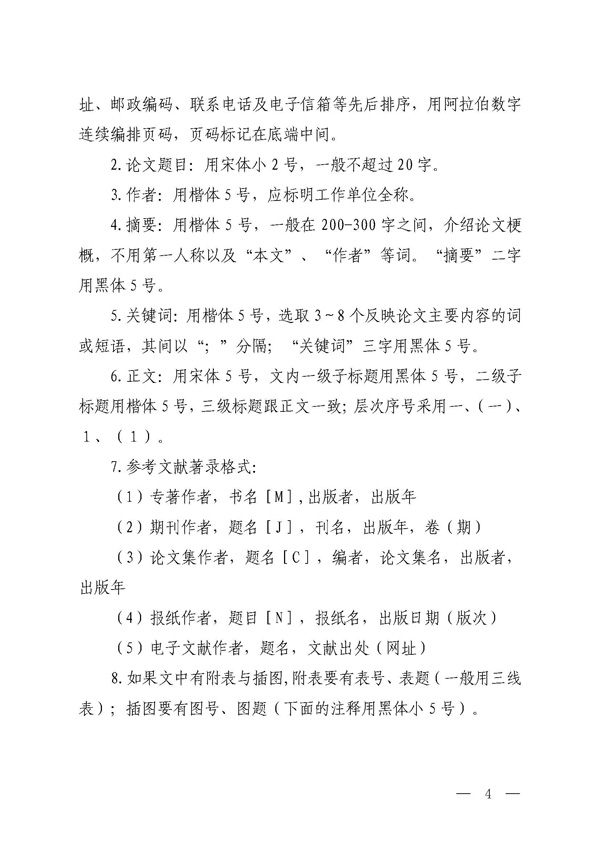
转发征集2016年水利建设和治理优秀论文的通知
宣布时间:2016-04-29
来源:
浏览量:
6686体育 2009版权所有 赣ICP备18002566号-1 赣公网安备 36012102000286号
地 址:江西省南昌县江西千亿建筑科技工业园32号
效劳热线: 0791-86829368 联系单位:6686体育
技术支持 珠峰科技 网络宁静网 互联联盟
6686体育建设民众号
网站地图